by Sven Åke Bjørke
January 2015
What is an online course? Are there any criteria? Is an article or a power point presentation made accessible on the internet an online course? The answer is: An online course is as a rule a complex, structured and rich learning environment, carefully developed by a team of highly qualified experts on subject content, pedagogy and ICT.
Online courses at its most basic can be self-instructional, and be built as an interactive e-book with activities and quizzes. The learner works on his own, at his or her own pace.
Some teachers perceive online education as simply taping their lectures and making them available online. This is a misunderstanding. That is just a question of making ordinary on-campus teaching available to those who happened to not being able to attend that day, and cannot be defined as e-learning.
MOOCs
More advanced online courses may add online lectures and various peer interaction like discussions, making a MOOC-like course. (Or DOCC, SPOC etc). Massive, open, online courses – MOOCs – are well structured, interactive and advanced courses made for the online learning environment. MOOCs are in general demanding and expensive to make, but can reach many thousand learners. MOOCs are not tutor-guided, and cannot give personal feedback, since they are designed for an unlimited number of participants. If well organised, a MOOC will allow peer interaction and some collaborative learning, and can be very efficient for internal corporate training.
Flipped classroom
The approach can also be mixed, or blended, with some of the learning activities online, others in a classroom. The ICT-supported blended course tends to use the “flipped classroom” method.
The flipped classroom is one where students access content and engage in activities designed to develop their understanding before class, and then use the class time to discuss and engage in depth with issues, ideas and questions arising from the pre-class content and activities (Farmer, 2015)
E-learning
Making a real online, interactive course is more complex. In addition to consider pedagogical approaches, you must also plan how to engage the participants, how to support the learners and their learning processes and how to build a collaborative and dynamic learning environment in virtual rooms. Online courses can be academic, and part of a degree-giving study programme, or it can be an intensive “just-in-time” short, internal corporate training course.
An online course should be presented in three parts:
- A course description
This is meant for prospective students, for administrative purposes and the public. It can be published on the internet and in a student handbook. The course description contains details about course type, prerequisites, aims, learning outcomes, pedagogical approach, course content, way of delivery, duration, number of student work-hours and costs
. - A study guide
This is a “work-instruction” for the students and tutors. It describes the tasks and the activities to do to achieve the described objectives, and guides the student through the “sea of information” on the subject.The study guide is typical for formal tutor-guided and collaborative courses. It is an important pedagogical instrument, and should utilise pedagogical principles such as the principles of engagement, intelligibility and participation. The principle of engagement implies that the learner becomes engaged and interested enough to start making sense and negotiate meaning with others from the beginning. This demands that a beginner’s “intermediate discourse” understandable or intelligible to the students is made by the tutor through “scaffolding”. Scaffolding implies that the course writer and the tutor prepare supporting arrangements and structures to facilitate entry into the new area.The learning process must be structured and ensure progress towards the learning objectives. Gradually the discussion must therefore shift from “trying to get an overview and understand what’s going on” to the “full-blown” subject discourse. The principle of participation implies that the student increasingly participates confidently and actively in the academic discourse; discussing, formulating own views and interpretations and manages to argue for these views in a community. It is important in transformative pedagogy that the students are active information gatherers, that they critically assess information, and that they put the information to use in the assignment at hand, making the learning process contextualised. They should not be ‘passive’ receivers of information.
The study guide paces the course, and gives an estimate of the time needed to do the activities for the average student. The study guide is given to those participating in the course.
. - Learning resources
This is learning materials, such as set books; CDs; online learning objects; video-clips, online quizzes, animations, online or typed mini-lectures; overview essays; graphics; libraries etc. UN information material are as a rule quality controlled, and recent publications should be considered for some of the learning material.
Step-by step guideline
Define target group
Who are your students? Open and distance learning claims to be learner-centred more than producer-centred. To be learner-centred, the course designer needs to make the course flexible enough to suit and adapt to individual needs.
Before starting to develop the course, you should be able to have some ideas about your students:
- How many?
- Ages?
- Gender?
- Occupations?
- Studying from where?
- Motivations for studying?
- Expectations?
- Learning style preference if any?
- What knowledge and skills do the students already have?
- Personal interests?
- Time available?
- Access to the internet?
- Access to support?
- Access to library?
Describe aims
The aims of the course must be defined. These should give a general description of the purpose of the course and knowledge and skills it will provide. The aim should also describe what the university or course giver wants to achieve with the course. What’s the point with it?
Example: Aims of the “Global Environment Issues” course:
“To give an overview of the global environmental situation; driving forces behind the development; some possible scenarios and to develop an understanding of what is meant by sustainable development. The course will give State of environment regional overviews on priority issues and propose possible actions. The course will give alternative points of view on values, ethics and personal engagement. The students should be able to actively and constructively participate in and have an impact on the global discourse on sustainable development. The course shall give an introduction to and training in international, collaborative on-line learning with tutor support.”
Objectives or Intended Learning Outcomes (ILOs)
Objectives give a more specific statement about what the learner will be able to do or do better as a result of taking the course.
In a constructivist course, clear and measurable objectives are crucial. The objectives can be of different categories. A statement of objectives may start like this: “when you have completed this course you will be able to…”, followed by a verb indicating level of knowledge required (E.g. from Bloom’s taxonomy).
Some course makers prefer to define the intended learning outcomes (ILOs) rather than objectives. The learning objectives can be perceived as what the course maker wants the students to achieve. ILOs are more student or learner focused, and are so to speak the take-aways. The ILOs are what you as the succesful participant walk out the door with on course completion.
Using Bloom’s Taxonomy to Write Effective Learning Objectives
Declarative knowledge is an objective that should be clearly specified and listed, each beginning with a verb where the performance can be observed. E.g. : “describe”, “list”, “give examples of”, “demonstrate”, “carry out”, “discuss”, “analyze”, “apply” etc. By using these verbs, the learner can reflect on and “tick off” whether she has learned the objective or not. NB! This is in contrast to using more vague words like “understand”, “know”, “be familiar with”, “be aware of” etc where the learner cannot know the level of knowledge or awareness that is required.
Attitudes: Other objectives could be changes in attitudes, beliefs, understanding and ethics. Ability to reflect critically on own learning and intrinsic motivation for life-long learning, are objectives that can be stated.
Skills: An important objective that as a rule should be mentioned is (generic or transferable) skills upon course completion. The objectives should be so concrete that it is easy to assess whether these were actually achieved.
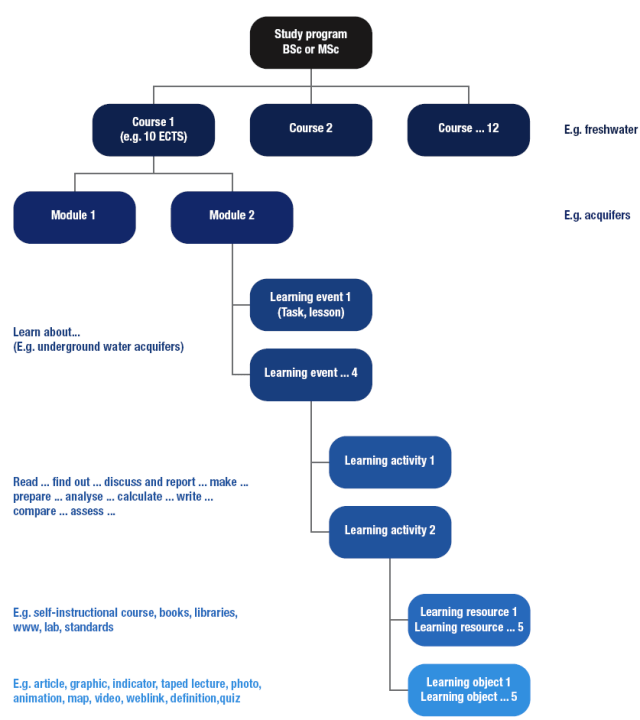
Content and modules or study units/blocks
Based on the aims and objectives, a content list can be worked out and divided into learning units or modules, each with specified learning sub-objectives. Each study unit should be given a title. The aims, learning objectives and content can to some extent be modified or added to during the development of the course and during actual delivery of the course, giving flexibility.
Tasks or learning events
The content is divided in tasks or problems to solve. A task or a problem is something that must be learned, done or solved to reach an objective. A task may require one or several learning activities.
If the main pedagogical approach is (socio) constructivist or transformative, the emphasis is on learning, rather than on teaching. Learning is according to this approach best achieved in a context where the learner searches for relevant information to be used in an activity. “Passively” absorbing information from a lecture or a book just for the sake of absorbing information as such, is regarded as less fruitful than actually using the information to solve a task. Take note of that some students may find transformative learning uncomfortable and challenging. Some students resist taking responsibility for their own learning, and argue that they are doing the teacher’s job. However, socio-constructive and transformative pedagogy can at times be justified as necessary uncomfortable as it may result in incredible learning.
The theory is that the learner moves from “surface learning” to “deeper learning”, and that the learner constructs knowledge and gains a deeper understanding, not only for an exam, but for life. To avoid idiosyncratic construction of knowledge, it is important to negotiate meaning with fellow learners and tutors. The learner has learned when s/he is able to explain the issue to others using his or her own words and is able to respond adequately to critical questions or corrections from peers. The learners must learn to be critical to their sources and reflect on their own thinking. Efficient learning thus demands appropriate and at times varied learning activities, preferably in a learning community; to do the activities, manage the tasks and thereby achieve the objectives. Learning increases with activity and learning is defined as increased participation.
Another important principle is to distinguish between main concepts that must be learned deeply, and other concepts that the learner just needs to be aware of. The course constructur indicates this be giving instructions like “study” or “browse” the article, or use verbs from Bloom’s taxonomy. If this is not done, everything is of equal importance, and shallow learning unavoidable. Crucial for deeper understanding is Using Fundamental Concepts and Essential Questions to Promote Critical Thinking:
Wiggins and McTighe (2011) define essential questions as those that:
- Cause genuine and relevant inquiry into the big ideas of the core content.
- Provoke deep thought, lively discussion, sustained inquiry, and new understanding as well as more questions.
- Require students to consider alternatives, weigh evidence, support their ideas, and justify their answers.
- Stimulate vital ongoing rethinking of big ideas, assumptions, and prior lessons.
- Spark meaningful connections with prior learning and personal experiences.
- Naturally recur, creating opportunities for transfer to other situations, refer to “core ideas and inquiries within a discipline” and help “students effectively inquire and make sense of important but complicated ideas and knowledge.”
In short: the question “What did you learn?” is more interesting than “What did you study?”
A task can be “Learn about the greenhouse effect and climate change well enough to give a lecture on it to a class of students, and give substantiated answers in a discussion on the topic.”
Activities
Activities to solve this task can be:
- Read the book xxx.
- Look at the graphics a,b and d.; the animations m,n,o, study the articles x,y,z in the resource library.
- Listen to online lecture #8.
- Take the self-instructional short-course called “the greenhouse effect and climate change” in your learning resources.
- Make a ppt presentation to your group with graphics, presenting the five most important points in the topic.
- Discuss with the others in your group and see if they agree with your list of priorities.
- The group in collaboration prepares a list of the five most important points.
- Compare this list to your own list and reflect on the differences if any.
- Write a 15 minutes lecture and make a ppt based on the lecture and place in your student folder on the LMS.
Note: When preparing activities, consider that research indicates that adults digest information most effectively when working on their own problem solving, performing practical exercises or while training others. As a rule of thumb, adults roughly remember 20% of what they hear, 40% of what they see and hear, 80% of what they see, hear, say and do. Training is least effective when received in a passive way during lectures and presentations, while applying the knowledge in practice and in training others increases the effectiveness of digested information.
ECTS The European Credit Transfer and Accumulation System
The ECTS system requires that each activity is given a time estimate in student work hours. “A notional student hour of work” is the course constructur’s estimate of how long time an average student would need to do the activity. If the entire course is to be 10 ECTS, the number of notional student hours should roughly be 270, as 1 ECTS corresponds to 25-30 hours of work for an average student.
Note: it is the student workload we have to calculate. All is seen from a student’s perspective. There is no differentiation between contact hours, lectures, reading, discussing, etc. All learning activities count when making the estimate.
Calculate the time estimate needed and put in parenthesis behind the title of each activity.
Pacing. Study calendar
Each task with its learning activities must be planned with time estimates and given a time duration in number of days. The task should be achieved within this time frame to set a pace for the course. You must decide whether the 270 hours course go over e.g. six, nine or 20 weeks. Note the date for the start of a task and cut-off dates for hand-ins. Write this into the study calendar.
Learning resources
Decide set books if any, articles, URL collections, graphics, online lectures, animations, self-instructional short courses, videos, online library etc.
Constructive alignment
This kind of systematic approach to course construction is called constructive alignment. This course construction process requires alignment between the three key areas of the curriculum: the intended learning outcomes (ILOs), what the student does in order to learn (the learning activities), and finally how the student is assessed.
Aligning Teaching and Assessing to Course Objectives by John Biggs
Assesments. Grading of students
As a rule of thumb, the students should receive frequent formative feedback. Formative feedback means that the student systematically is given answers to the questions: “How am I doing?” and “What should I do to improve?”.
Summative feedback is the final grade, and evaluates to what degree the student has reached the intended learning outcomes (ILOs) of the course. As a rule, the grade is composed of the exam result, evaluation of the student’s personal portfolio, result of the Tutor Marked Assignments (TMAs) and student activity and contributions during the study period. Student activity in discussions should be graded and given some formative feedback. Students must be informed from the start that parts of the final (summative) grade will come from their own participation in the learning environment.
It is an advantage that the course writers agree on grading criteria for the TMAs and exam, and that the students are aware of these criteria.
Regular formative evaluations for each module should systematically be incorporated in the course. This can easily be done by auto-correcting quizzes.
The course participants should give feedback on the content, the activities and learning resources to the tutor. A short online questionnaire may be used for this purpose. There should also be room for an evaluation of the group process. Formative evaluations can be combined with metacognitive activities like asking the students to reflect on their own learning and self-evaluation. Content, graphics, activities and metacognitive sections can be continuously modified and improved based on formative evaluation.
Summative end-of-course evaluations should give indications of general learning satisfaction, and whether the course has achieved its aims and objectives. Course makers should always ask themselves whether they measure what is important. Many traditional teachers tend to measure ability to cram and reproduce marginal issues in the curriculum, rather than understanding and insight in the issues that matter.
Evaluation forms should be ready and planned before the course starts.
Exam
The academically responsible institution must define scope, how to, when and how much the exam mark will count for the final mark.
Literature
Wiggins, G & McTighe, J. (2011). Understanding by Design Guide to Creating High Quality Units. ASCD, Alexandria, VA. – See more at: http://www.facultyfocus.com/articles/instructional-design/using-fundamental-concepts-essential-questions-promote-critical-thinking/#sthash.myExePIY.dpuf
Farmer, R. (2015) What is the flipped classroom? , LearnTech, University of Northampton, http://blogs.northampton.ac.uk/learntech/2015/01/16/what-is-the-flipped-classroom/
More on course construction
Do’s
- Bates, T. (2016) Building an effective learning environment
- Are You Writing Rockin’ Course Objectives? 7 Do’s and Don’ts
- Active learning is better learning (Watkins, 2016)
- 10 Things Successful eLearning Professionals Do Differently
- Ten Teaching Trends from the Innovating Pedagogy Report
- A Simple Technique You Can (and Should) Apply To Your eLearning Courses
- 31 eLearning Lessons from 2014 to Guide You in 2015
- Easy-to-Implement Ideas On How to Introduce Your Next eLearning Course
- 4 Questions That Will Lead You to the Perfect eLearning Course
- The E-Learning Department of One: Four Survival Skills Needed to Succeed
- Top 10 Rules for Developing Your First Online Course
- The 8 Types of Learning Events You Need to Have on Your eLearning Course
- 3 Essential Tools to Add Pizzazz to Your eLearning Courseware
- 10 Super Powers of the World’s Greatest Instructional Designer
- eLearning 101: 10 Must-Reads Before Creating Your First Course
- From Passive Viewing to Active Learning: Simple Techniques for Applying Active Learning Strategies to Online Course Videos
- eLearning Tips Straight From Your Learner’s Brain
- 5 Web Design Rules That Can Teach You Everything You Need to Know About eLearning
- Make 2014 Your Year: 24 Stats & Tips to Boost Your eLearning Strategy
- Guide the Learner’s Eye: Quick Tips (and Examples) for Effective eLearning
- 8 Keys to the Mindset of a Successful eLearning Professional
- Want to Inspire and Amaze Online Learners? Do What The Pros Do
- Five Learner’s Needs Every eLearning Course Developer Should Meet
- A Dozen Strategies for Improving Online Student Retention
- Guidelines for Online Teaching Success
- How to Create Your Own Online Course: 100 Tools, Guides, and Resources
- Rock Your eLearning Course Intros With These Ideas
- 9 Characteristics of 21st Century Learning
- Nine Ways to Improve Class Discussions
- 3 Growing HR Trends Training Managers Can’t Ignore
- It’s Not Me, It’s You: Coping with Student Resistance
- Would You Take Your Own eLearning Course?
- 20 Teaching Resources to Get Students Engaged – Foster Critical Thinking and Engagement in Your Classroom
- Influencing How Students Discuss Content
- 63 Things Every Student Should Know In A Digital World
- 6 Ways to Win Your Learners’ Hearts and Minds
- 12 Golden Social Media Rules For eLearning Professionals
- 6 Best Practices for Online Student Engagement
- How To Develop Spaced eLearning Course
- 6 Steps To Create Interactive Online Training Videos
- What Meaningful Reflection On Student Work Can Do for Learning
- Five Ways to Make Your Online Classrooms More Interactive
- 7 Journalism Principles that Should Guide Your eLearning Courses
Dont’s
- 10 Careless Mistakes That Will Totally Ruin Your eLearning
- Avoid These eLearning Horrors
- What You’re Doing Wrong with Your eLearning Content: 5 Common Mistakes
- Avoid Learner Overload: Five Rules for eLearning Course Design
- 5 Ways to Kill an eLearning Course
- More Content Doesn’t Equal More Learning
- What’s Wrong With the Test-Centered School?
Appearance / interface /design
- Understanding and Using the Laws of Perception in eLearning Design
- How Design Thinking Can Enrich eLearning Development
- UDL: A Systematic Approach to Supporting Diverse Learners
- 4 Types of Visuals You Can Use in eLearning, And Why They Work
- 5 Commandments for the Modern eLearning Designer
- Using Brain Research to Design Better eLearning Courses: 7 Tips for Success
- The Key Components of a Learner-Friendly Interface Design
- Bridging the Gap Between Human Learners and eLearning Technology
- 10 Super Powers of the World’s Greatest Instructional Designer
- 5 Ways to Reduce Cognitive Load in eLearning
- 8 Brain Research Discoveries Every Instructional Designer Should Know About
- What the Best eLearning Designers Do (And You Should Too)
- How We Read Online— A Guide for eLearning Professionals
- Nine Online Course Development Tips
- Designing and Teaching Online Courses with Adult Students in Mind 1
- Designing and Teaching Online Courses with Adult Students in Mind 2
- Creative ways to make your e-learning courses more visual
- The Top 6 eLearning Course Navigation Styles
- A Look at Why Good Design Is Absolutely Critical for eLearning Success
- A 5-Step Plan to Creating eLearning Courses on ShoeString Budgets
- Think Small: 8 Commandments of Bite-Sized Learning
- Do you speak Elearning?
- 16 Essential Steps Of eLearning Course Design
- Understand These 10 Principles of Good Design Before You Start Your Next eLearning Project
Flipping the classroom
- When the End Justifies the Means: Designing eLearning Courses Backwards
- Can You Flip an Online Class?
- The flipped classroom
- The Flipped Classroom: Tips for Integrating Moments of Reflection
- Expanding the Definition of a Flipped Learning Environment
- Flipping Bloom’s classroom
- Backwards educational design
- The benefits of a flipped classroom
- Understanding the flipped classroom part 1
- Understanding the flipped classroom part 2
- The flipped class – end of a love affair
- Flippable moments in your class
- Assessment Strategies for the Flipped Classroom
- How to Create Assessments for the Flipped Classroom
- “I Don’t Like This One Little Bit.” Tales from a Flipped Classroom
- Three Critical Conversations Started and Sustained by Flipped Learning
- Start a Reading Revolution: Flip Your Class With Blogs
- 6 easy ways to start flipping your classroom now
- “7 Things You Should Know About Flipped Classrooms” (via Educause).
- Student centered instructional methods (infographic)
- The Flipped Classroom: Pro and Con
Adding content
- The DIY Guide to Converting Existing Content into an eLearning Course
- A Simple Guide to Creating Your First eLearning Storyboard
- Power-writing for eLearning Professionals: 6 Secrets to Great Web Content‘
- 10 sources of free interactive content for your class
- 50 resources for teaching with Bloom’s taxonomy
- 6 alternatives to Bloom’s taxonomy for teachers
Blogs /social media
- 5 Opportunities to Amplify Your Writing
- Taking a leap into blogging
- Blogging in the classroom – tips and tricks
- Teachers’ guide to using blogs in class
Trans disciplinarity
Reviewing
- Developing and Reviewing Online Courses: Items for Consideration. QA
- The Ultimate eLearning Course Design Checklist
Course creation apps
- 5 great apps for fun lessons
- Lynda
- 21 Educational Apps Approved By Teachers
- A 7 Guide Toolkit to Develop E-learning Courses from Scratch – Free E-books
Support systems
- Key to success – support systems
- Holistic student support systems (pdf)
- Information Literacy Interactive Tutorial
- The Modern Professional Learner’s Toolkit
Scalability
Motivation
- 6 Tips To Use eLearning Course Variables To Create Personalized eLearning
- Overcoming the Motivation Challenge in eLearning: 5 Things You Can Do
- How To Motivate Learners Before, During and After an eLearning Course
- Use the Psychology of Surprise to Grab Your Learner’s Attention
- Making Change Happen: A No-Fail Process to Make eLearning More Persuasive
- For the Learner’s Sake, Make Your Courses More Challenging
- Netiquette rules
- The Hidden Barrier To Learning And What You Can Do About It
- Avoid Learner Overload: Five Rules for eLearning Course Design
- The 60 seconds guide to engaging your learners
- Persuasive eLearning: How to Persuade Learners with Stories, Emotions and More
- Happy Students Learn Better! Foster Positive Emotions in Every Course You Make
- A Dozen Strategies for Improving Online Student Retention
- 4 Psychological Triggers That Can Help You Grab People’s Attention in eLearning
- 3 Powerful Lessons From Facebook To Help You Create Engaging eLearning
- Use These Four Tips to Evoke Emotion in Your eLearning Courses
- The Holy Trinity of Effective eLearning: Usability, Utility and Desirability
- Experience is Everything in eLearning: Don’t Make Learners Think!
- Five Critical Competencies for Teaching Online
- Guidelines for Online Teaching Success
- eLearning Interactivity: When It Works and When It Goes Wrong
- The 9 secrets of effective elearning courses
- The ten elearning commandments
- How and Why Intrinsic Motivation Works
- Social Learning Vs Informal Learning: Can You Tell The Difference?
- Why You Should be Grading Student Participation in Online Discussion
Technology, video and education
- With MoodleCloud you can get your own Moodle site in minutes, for free.
- Computational Thinking for Educators (Google)
- 10 Tips for Teachers who Struggle with Technology
- Teaching with technology
- The Key Components of a Learner-Friendly Interface Design
- Bridging the Gap Between Human Learners and eLearning Technology
- The Age of Bite-sized Learning: What is It and Why It Works
- 13 Reasons For and 3 Against Technology in the Classroom
- What are the Biggest Mistakes Teachers Make When Integrating Technology into the Classroom?
- 6 Do’s for Social Media so You Don’t Create a Nightmare!
- How Do I Produce Video for My eLearning Courses? A DIY Guide
- Video production
- The YouTube Guide to Self-Directed Learning
- Bates, T. (2014) Comparing xMOOCs and cMOOCs: philosophy and practice
- Free Technology for Teachers: Three Tips for Planning Video Projects
- Free Technology for Teachers: How to Create Audio Slideshow Videos on Stupeflix (No sign-in required)
- How to Make a Good Explanatory Video – Research, Planning, Editing
- 20 Web Tools and Apps for Learners to Create Fun Videos
- The Top 100 Tools to Capture, Edit, Publish and Distribute Video Online
- 6 Steps To Create Interactive Online Training Videos
- Here Is a Free Plagiarism Checker and Automated Proofreader Tool for Teachers
- 8 tools for making video lessons
- 5 Best Practices for Designing Corporate Training Videos
Assessment
- Broader Measures of School Success: Measuring What Matters
- Measuring what matters
- Grading and assessment tools and apps
- Super quiz (Google) Online rubric
- Digital badges
- Grading 2.0: Evaluation in the Digital Age
- What do we measure when we’re grading? The Learning Record and assessment
- Assessing collaborative learning
- Using Cumulative Exams to Help Students Revisit, Review, and Retain Course Content
- How to create moodle badges
- Digital badges: The future of tracking staff development
- The A-B-Cs of Giving Feedback to a Colleague
- Recharge learning – assessment
- Using Grading Policies to Promote Learning
- Mission Impossible – Avoiding Plagiarism
- Mix and Match Your Assessment Techniques to Boost Performance Infographic
- Blended and Online Assessment Taxonomy Infographic
- Assessment
- The Qualitative Formative Assessment Toolkit: Document Learning with Mobile Technology
- 5 Fantastic, Fast, Formative Assessment Tools
- Unexpected Benefits of Grading Effort and Habit
- How To Use Exams And Certification For eLearning Assessment
- How Rubrics Help Teachers TEACH and Learners LEARN #NoJudgement #RubricsROCK
- How to Create an eLearning Quiz in Camtasia Studio
- eLearning Assessment: How To Use Exams And Certification For Assessing eLearning Performance
- Using Grading Policies to Promote Learning
- Assessing Assessment: Five Keys to Success
- Getting started with quizzes – Google
- Survey tool – survmetrics
- Testing What You’re Teaching Without Teaching to the Test
- 10 Good Tools for Creating Digital Portfolios – A PDF Handout
- Rubrics for assessment
- Formative assessment
- Introducing The Formative Assessment Deep Dive: Take It And Try It!
- Create Formative Assessments with 8 Question Types
- Web tools for creating and sharing digital quizzes
Collaborative learning
- Team and online collaborative work
- You’re Asking the Wrong Question (Questions for activating groups)
- Five Steps to Improving Online Group Work Assignments
- Recharge learning – collaboration
- Choosing the Best Approach for Small Group Work
- Collaborative Learning (Watkins, 2016)
- What Does Student Engagement Look Like?
- Creating a Culture of Collaborative Learning
Gamification
- Report Card: Is Gamification All Hype or Does It Really Work?
- Game-based learning
- Gaming infograph
- Games For Corporate Training: What eLearning Professionals Need To Know
- eLearning Games: 5 Facts That Will Impress Your Boss
- 9 Tips To Use A Serious Game Authoring Tool Effectively
- Gaming for learning
Bloom’s taxonomy
Constructive alignment
- Using Biggs’ Model of Constructive Alignment in Curriculum Design
- Aligning teaching for constructing learning (Biggs)
Online corporate training
- DON’T Skip the Training Needs Analysis! Here’s Why
- Top 5 Benefits Of Learner-Centered Online Training
- MOOCs in Workplace Learning – Part 5: Skills Learners Need Today
- Elearning industry
- The E-Learning Department of One: Four Survival Skills Needed to Succeed
- Designing and Teaching Online Courses with Adult Students in Mind 1
- Designing and Teaching Online Courses with Adult Students in Mind 2
- Strike the Right Tone for Maximum Impact in eLearning
- 9 Free MOOCs For Corporate Training
- Using Gamification to Teach Complex Topics
- 7 Ways You’re Sabotaging Your eLearning Courses (Plus 25 Solutions)
- Breaking the Code: What Motivates Adult Learners?
- Top Reasons Why eLearning Has a Bad Reputation in Your Company
- Everyday Workplace Learning: A quick primer
- Micro-credentials for Personalized, Powerful Professional Learning
- 6 Signs Your Employees Need Training, NOW
- 7 Types of Training Programs That Should Now Be Converted to eLearning
- Can’t Miss Posts on the Future of Workplace Learning and eLearning
- Massive Shifts Happening Right Now in the Corporate Training World
- Choosing The Right eLearning Methods: Factors And Elements
- Blended Learning In The Digital Age: Obsidian’s Distributed Learning Model – White Paper
- Facts and Stats That Reveal The Power Of eLearning [Infographic]
- What an Effective Onboarding eLearning Course Should Look Like
- How Digital Trends Are Impacting Learning within Companies
- How to Turn Your Employees into Perpetual and Willing Learners
- Start Thinking of Micro Learning Moments Now
- Adult Learning Theories Every Instructional Designer Must Know
- A 7 Guide Toolkit to Develop E-learning Courses from Scratch – Free E-books


Prof. Ake, I have enjoyed reading this article You put together. It has given me great insight indeed into designing online courses.
LikeLike
I have enjoyed reading this entire article on e-teaching and designing an e-course;
LikeLike